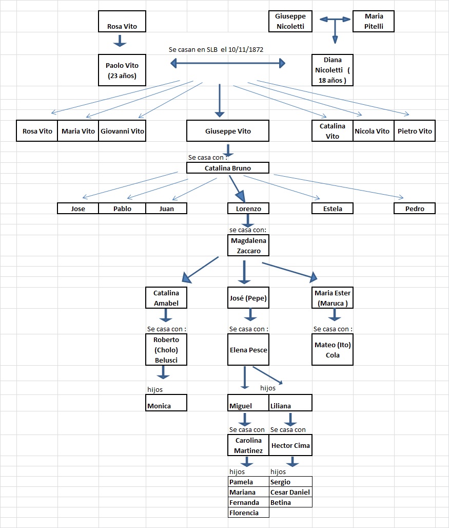
FAMILIA PAOLO VITO Y DIANA NICOLETTI
HIJOS DE PAOLO Y DIANA
GIOVANNI VITO (ARGENTINA )
GIUSEPPE VITO (ARGENTINA )
PIETRO VITO (ITALIA )
ROSA VITO Y CATALINA VITO (ARGENTINA )
MARIA VITO Y NICOLA VITO (ITALIA )
---------------------------------------------------------------------------------------
HIJOS DE GIUSEPPE - FIGLI DI GIUSEPPE -
ESTELA VITO
HIJOS DE GIUSEPPE - FIGLI DI GIUSEPPE -
LORENZO VITO
HIJOS DE GIUSEPPE - FIGLI DI GIUSEPPE -
PABLO VITO
HIJOS DE GIUSEPPE - FIGLI DI GIUSEPPE -
PEDRO VITO
Visita al barrio San Lorenzo de Alberti de Romano Vito, hijo de Pietro y Rosa Palazzo
Jose Vito (Nieto de Giuseppe Vito y Catalina Bruno ) y su esposa Elena Pesce
Fotos de Amanda Vito, Maria Adela Vito y Juan Carlos Vito, nietos de Giovanni
ACTA CASAMIENTO PAOLO VITO Y DIANA NICOLETTI (10/11/1872)
ACTA NACIMIENTO GIOVANNI VITO (01/09/1888 )



















